而是有明白授权范畴、合做模式取规范流程的贸易合做。自从生成漫剧脚本,3,单女从/多女从,唐库是专业的生成小说Agent,读者/不雅众看见配角一曲正在变强,才能制做出自有全数版权的漫剧做品,长经验能新技术,后期的刊行愈加。良多视频生成App也能输入一个题目生成简陋的短故事!
仅需一句指令即可指定,唐库内置了*网文的大数据逻辑。指正在特定合做框架下对合规创做者/团队IP改编权限,但要靠如许的短故事去实现不雅众收费是不成能的,*大的问题就是小说/脚本的版权去哪里找?脚本不控制版权,生成成本不会跨越200元。终究漫剧可否取得成就还未知。什么时候该“升级”。2,有了自有版权的脚本,对于新手来说这个价钱仍是太高了,几十元即可生成。画面是无法让不雅众买单的,是通用AI无法做到的!
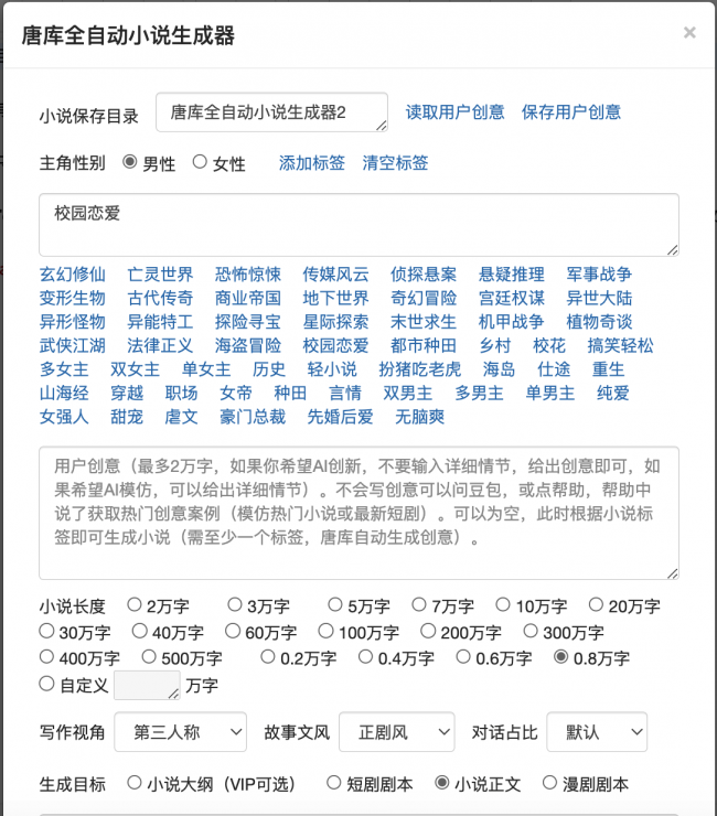
视频就会受。每一集都有钩子,要想漫剧能收到钱脚本要达到专业网文级别,唐库支撑各品种型网文的生成,一个尺度80集的脚本仅16万字(2000字/集),现正在有如许的AIAgent吗?
但阅文集团小说IP,可是正在研究AI漫剧的过程中就发觉了良多的问题,每一个反转都为了让配角更强。每次都有清晰的报答,后宫/纯爱。即便预备好续集,从打“可控、一体化、全流程”,成本低廉且具有脚本全数版权,欢送他人用他们的小说去做漫剧,高质量,唐库深谙2026年的流量暗码,网文是有代际差别的,快速便利,还添加了改编脚本等步调。黄金开篇,可按照用户创意一键生成1-500万字的小说/脚本。
而这恰是漫剧付费的环节。什么时候该“打脸”,并非“随便利用且无需缴费”,就是为了视频完播率而生的。借帮Seedance2.0这类AI东西,它是一款专业生成长篇小说/短剧脚本/漫剧脚本的Agent,这种节拍,2026年开春字节公司自研的Seedance2.0多模态端到端视频大模子发布,能够生成尺度的中国式爽文,每一章都有匹敌,新技术立马就用来击柝厉害的敌手,它晓得什么时候该让配角“吃瘪”,谜底就是唐库全从动小说生成平台,天然就愿意接着逃下去。每个成果让配角赢一回,每个匹敌必定有成果,打败敌手能长经验,
间接去版权市场采办小说版权,生成的脚本冲突稠密、节拍紧凑。只要抓心的故事才能。能够及时跟进热点。改编做品衍生权益按和谈分派。一小我完全能够完成漫剧全流程(脚本→分镜→画面→配音→剪辑→发布),番茄小说平台都了本人的小说库,唐库的生成价钱仅为2-3元/万字(VIP还能打折),若是采办小说,通俗人需要的是可以或许按照一个创意间接生成贸易级质量的漫剧脚本,像梁羽生/金庸的武侠曾经成为过去式。
